服务指南
详细地址:
四川省天府新区群贤南街289号
开馆时间:
周一至周日 9:00——19:00
入馆须知:
1.读者凭借阅证或身份证刷卡入馆,借阅证在出纳台办理。
2.进入阅览区前请办理存包手续,书包、食物等其它与借阅无关的物品应存放到存包柜。
3.请注意着装仪表和言谈举止文明,遵守公共道德,保持馆内清洁与安静。
4.严禁在图书馆内吸烟和使用明火,请勿携带易燃、易爆物品入馆。
5.爱护书刊资料和公共设施,自觉遵守图书馆的各项规章制度。
咨询电话:
综合服务台 028-85235260
NSTL成都服务站 028-85235260
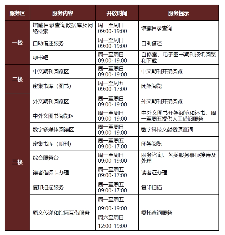
服务区分布及开馆时间:



川公网安备 51010702002683号
